第一条 为统筹推进数字档案室的科学建设与管理,引领机关档案工作转型升级,逐步形成覆盖各领域、各层级的数字档案室体系,根据《中华人民共和国档案法》等法律法规,制定本办法。
第二条 本办法所称数字档案室,是指各级机关(含团体、事业单位和其他组织,下同)按照《数字档案室建设指南》等相关标准规范建设的档案信息集成管理平台。
第三条 数字档案室建设是新形势下机关档案工作的方向和必然要求,是电子档案单套管理的基础性条件。开展办公自动化及业务电子化运行的机关应当建设数字档案室。
第四条 纳入国家综合档案馆档案接收范围的机关开展数字档案室建设,应当接受档案主管部门的认定;其他机关可以根据本地区本系统工作需要,自愿接受认定。
第五条 数字档案室认定是开展档案数字资源管理能力和应用效能验证的重要措施,旨在对数字档案室建设质量进行把关,规范开展电子文件归档、电子档案管理和移交工作。
第六条 数字档案室建设和认定工作实行统一领导、分级管理。 国家档案局统筹规划指导全国数字档案室建设,建立健全规章制度,负责中央和国家机关及其所属机构数字档案室认定工作。中央和国家机关应当根据工作需要,积极推进本系统数字档案室建设。
各省级档案主管部门建立本地区数字档案室建设工作机制,统筹规划指导本地区数字档案室建设,负责本地区数字档案室认定工作。
各级机关应当将电子文件归档与数字档案室建设纳入本单位信息化工作总体规划,加强办公自动化系统、业务系统归档功能建设,并与数字档案室应用系统相互衔接,实现对电子档案的全过程管理。
第七条 档案主管部门应当结合各机关信息化建设状况,采取有针对性的推进策略,指导建设数字档案室,并将其作为档案信息化建设和信息安全保障情况检查的主要内容。
第八条 数字档案室建设分独立式和集中式两种形态。机关自建办公平台的,建设独立式数字档案室。具备统一办公平台条件的,应当由档案主管部门、档案馆或有关机关档案部门建设集中式数字档案室。
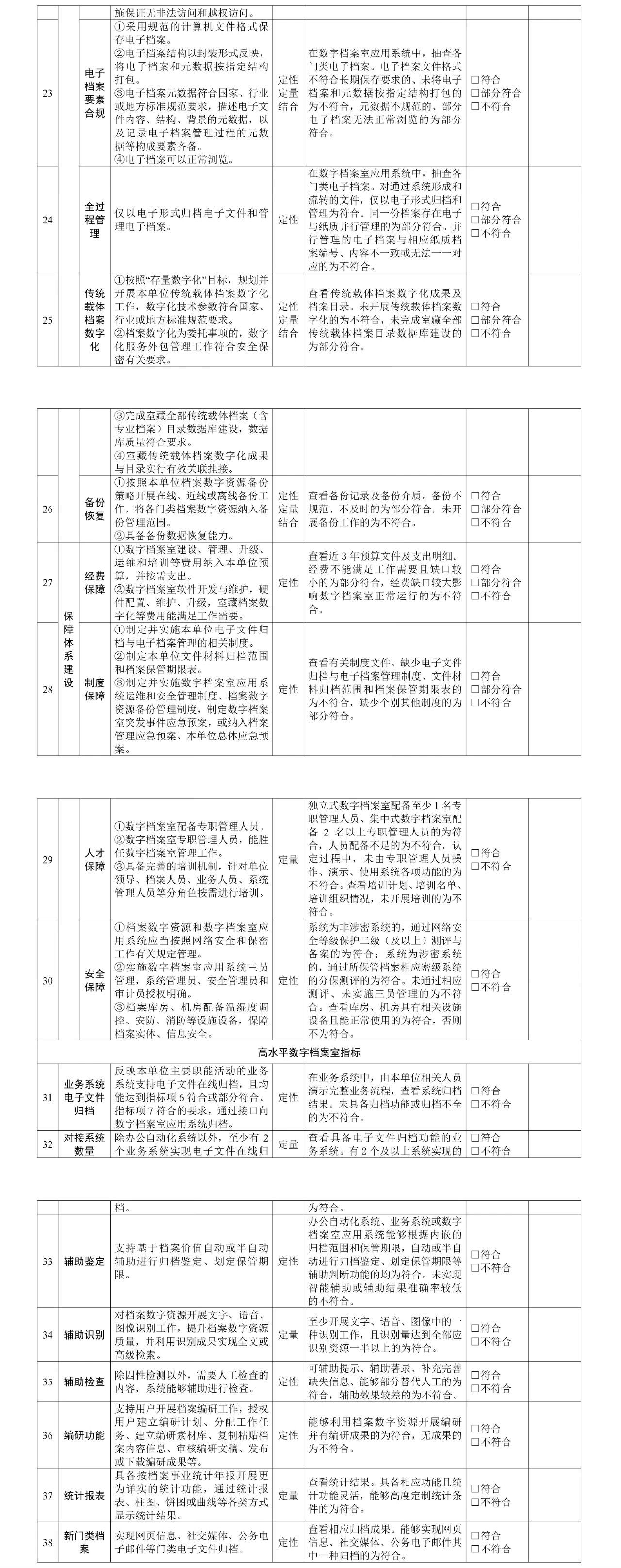
第九条 数字档案室认定工作坚持注重效能、兼顾差异的原则,依据《数字档案室建设指标》(见附件),确定认定结果。
第十条 具有以下情形之一的,不得申请参加数字档案室认定:
(一)尚未开展电子文件归档工作的,以及开展电子文件归档工作但管理电子档案不满3个月的;
(二)纳入国家综合档案馆档案接收范围但未按规定移交档案的;
(三)3年内发生过重大信息安全事故或存在严重信息安全隐患的;
(四)列入政府采购的数字档案室建设项目未通过验收的。
第十一条 数字档案室认定工作按照以下程序开展:
(一)申请认定。各机关根据数字档案室建设情况,向有关档案主管部门申请,并提交建设情况报告。
(二)实地查看。从认定专家库中选取至少5人组成专家组,通过听取汇报、系统演示、查阅材料和抽查数据等形式,对照《数字档案室建设指标》全面了解申请单位数字档案室建设情况,并形成认定意见。
(三)结果确认。专家组工作结束后的30日内,档案主管部门结合专家组认定意见,向申请单位书面反馈认定结果。未通过数字档案室认定的,改进完成后可重新申请认定。
第十二条 各省级以上档案主管部门应当加强数字档案室认定专家队伍建设,建立由档案信息化领域专家及业务骨干、熟悉档案业务和信息化工作的高级专业人员组成的专家库。
第十三条 鼓励通过数字档案室认定的机关参与档案工作数字化转型相关试点工作和国家科研课题研究,积极应用大数据、人工智能等新一代信息技术,不断推动建设成果优化升级,逐步向高水平迈进。
第十四条 通过数字档案室认定的机关应当按照规定定期向国家综合档案馆移交电子档案。国家综合档案馆应当提升电子档案接收能力,明确有关移交标准,保障电子档案应收尽收。
第十五条 档案主管部门应当对通过数字档案室认定的机关每5年进行一次复认,发现电子文件归档工作停滞、电子档案管理系统未正常使用、档案数字资源存在严重安全隐患的,应当对已认定结果予以撤销。通过数字档案室认定的机关如系统环境或应用发生重大变化,应当申请复认。
第十六条 各省级档案主管部门可根据实际情况制定本地区推进数字档案室建设实施细则和认定方案,定期向国家档案局报送本地区数字档案室建设和认定情况。
第十七条 本办法自印发之日起施行。《数字档案室建设评价办法》(档办发〔2016〕3号)同时废止。
附件:数字档案室建设指标



